一、公司简介:
西部国际控股有限公司隶属香港上市企业中国西部水泥有限公司(股票代码2233.HK),是一家集水泥产销.企业管理、产业投资于一体的集团化企业。公司成立于2019年9月,致力于非洲、中亚国家和地区水泥企业投资
经营和管理,专业从事水泥板块运营管理。公司紧跟中国“一带一路”发展和抢抓水泥产能“走出去”政策机遇,瞄准非洲区域新兴市场,特别是西部非洲、中南部非洲及东部非洲等国家,乘势而上,加快布局。目前已在莫桑比克投资建设一条5000t/d新型干法水泥熟料生产线,刚果布建成一条140/d一窑两线平拉法玻璃生产线。拟在埃塞俄比亚投资建设一条10000t/d新型干法水泥熟料生产线,刚果金卡莱米建设一条3500t/d新型于法水泥熟料生产线,真正实现了自身技术、资金和管理优势与新兴国际市场的精准对接。
公司聚焦水泥主业,大力发展上下游产业链,稳妥实施国际化发展战略,业务辐射非洲东部、中部和南部以及中亚和东南亚等新兴市场,实施集团化管理,打造国际化、区域化运作的经营管理新格局。
展望未来,西部国际控股人对推进跨越式发展、实现全球化战略充满信心,将秉承“自强自立、励精图治、开拓创新、超越自我”的企业精神,抢抓非洲发展机遇,努力将企业打造成为核心产业快速发展、关联业务协同并进的国际化集团公司。
二、各业务版块介绍
(一)水泥板块
立足于水泥核心产业,依托母公司西部水泥在中国10000t/d熟料水泥生产线的经验,该条生产线各项工艺达到全球领先水平,是国内西北地区水泥生产智能化、超低排放的示范项目。西部国际控股在非洲拥有5家新型干法水泥生产基地,其中莫桑比克海牛公司目前已经投产,埃塞俄比亚规划中两条10000t/d水泥生产线业已破土动工,建成后将是非洲大陆技术水平最高、产能最大的熟料水泥生产基地。
(二)玻璃板块
玻璃板块是西控集团深化转型升级、结构调整,拓展延伸产业链的重要战略布局,公司规划在埃塞俄比亚建设一条260t/d浮法玻璃生产线,在刚果(布)投建的140t/d格法玻璃生产线已投产运营,改写了中非六国无玻璃生产的历史。未来玻璃产业将成为非洲板块整体建材产业集群重要组成部分,届时将形成集玻璃技术研发、生产及销售于一体的新型产业系统,为推动集团成为产融结合的创新型建材领军企业再添助力。
(三)物流板块
安达国际物流在非洲拥有各种型号货车230余辆,依托西部控股集团化管理优势,分别在莫桑比克、卢本巴希设立分公司,现已形成涵盖莫桑比克、利卡西、克鲁维奇、卢本巴希及周边国家和地区地具有快速反应和综合保障等物流体系,与非洲相关国家的承运商建立了长期、广泛的合作及战略合作伙伴关系。目前,西控集团在非州多国建立自有智慧物流网络。
(四)装配式建筑
装配式建筑产业作为西部国际控股建材战略布局的重要业务板块之一,以装配式预制房、PC构件及配套产品研发、生产为主要业务,形成集装配式预制房的研发、设计、生产、安装于一体的专业化、系统化 生产线。规划在中非、南非等区域设立推广机构,公司业务涵盖装配式建设研发、设计生产,施工销售及绿色产品混凝土、预制构件等产品。目前在非州莫桑比克、埃塞俄比亚等国规划建设制造研发中心。
(五)新材料
西部国际控股在安哥拉本格拉建设2×3000万平米石膏板生产线,在埃塞俄比亚莱米产业园规划一条年产3000万平米石膏板生产线,同时在德雷达瓦产业园规划建设条年产30万吨轧钢生产线,进一步丰富新材料产品线,将为非洲各国社会经济发展作出更多突出贡献。
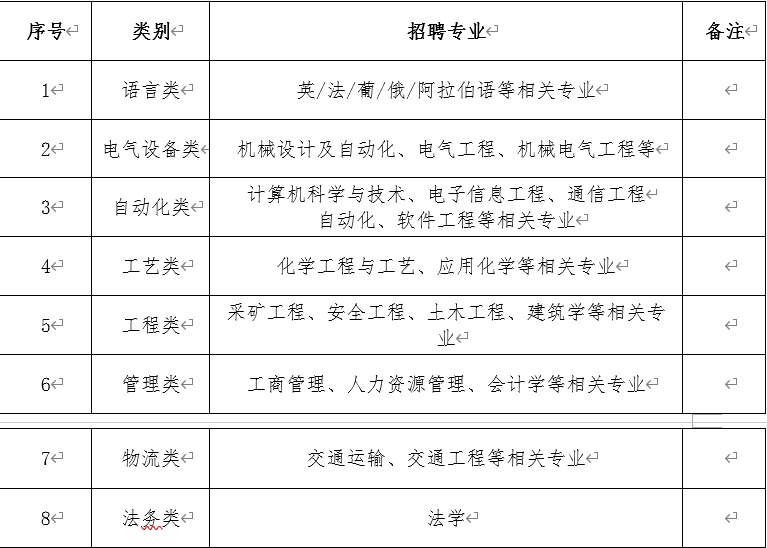
三、招聘专业

四、福利待遇:
1.公司缴纳六险一金;
2.包吃包住;
3.带薪年假,公司承担往返机票;
4.工龄奖金;
5.每年5%-10%的薪资调整幅度;
6.国际学校,教育补贴;
7.语言补助: 英语2000元/月,俄语、阿语3000元/月,法语、葡语4000元/月) ;地区补助: 刚果金、尼日利亚2000元/月、安哥拉1000元/月;西部部控股
8.本科生1.2万/月起步;硕士毕业生1.5万/月起步。
五、联系方式:
(一)官网网址
www.westinternational.cn
(二)西控集团公众号
(三)联系人
国外负责人程女士:18691348062(微信号)
国内联系人:师卓民
联系电话:15333696264/18434396264(微信号)
联系邮箱:wih_hrzp@westholdinggroup.com
