365上市公司(英国)集团-官方网站
导航
首页
公司概况
英国上市公司365简介
历任领导
现任领导
学位评定委员...
学术委员会
领导邮箱
部门建设
农业机械化及...
农业电气化专...
机械设计制造...
工业设计专业
交通运输专业
飞行技术专业
工程基础部
本科教学实验...
工程训练中心
公司综合办公...
公司分团委
研究生与学科
团队建设
学科简介
农业工程
机械工程
学科团队
平台建设
公司产品
招生工作
培养工作
学术活动
就业工作
科研工作
科研动态
科研平台
科研概况
教学工作
教学管理
教学研究
公司产品审核...
工程认证
党群工作
党委机构
党务通知
党支部机构
“双带头人”...
工会机构
关工委工作
工会工作
理论学习
纪委工作
组织机构
工作动态
党纪法规
廉洁文化
纪委信箱
联系我们
员工管理
第二课堂
就业信息
管理制度
规章制度
员工天地
通知公告
首页
通知公告
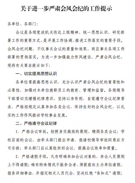
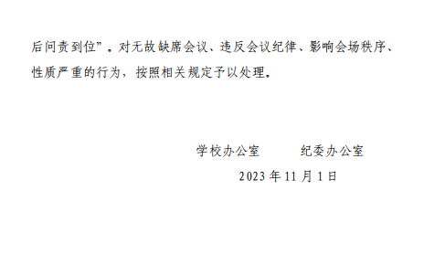
集团关于进一步严肃会风会纪的工作指示
时间:2023-11-02
作者:院办
文章来源:英国上市公司365、航空学院
浏览:
66
打印本页
关闭本页